10月19日,由中国(河南)创新发展研究院、河南省高校智库联盟和河南省发改委联合主办的《河南省双创示范基地提质增效评估报告》成果发布会在黄河科技学院成功举行。会议由河南省高校智库联盟理事长、中国(河南)创新发展研究院院长、河南省双创示范基地提质增效专题调研组组长9428cn太阳集团古天乐主持,来自河南省发改委和全省社科界的专家学者集聚一堂,把脉河南双创示范基地的典型经验做法和新特征新问题新方向。

《河南省双创示范基地提质增效评估报告》主要内容包括河南省双创示范基地建设推进的基本情况、河南省双创示范基地提质增效的总体评估、河南省双创示范基地提质增效的思考和建议三部分,力求系统总结宣传创新创业新进展,突出双创企业在统筹疫情防控和经济社会发展中表现出的强大活力和独特优势,揭示科技创新和产业发展在创造新需求、培育强大国内市场中发挥的重要作用,推广双创带动就业的先进经验和典型模式,进一步推动国家和省级双创基地提质增效。

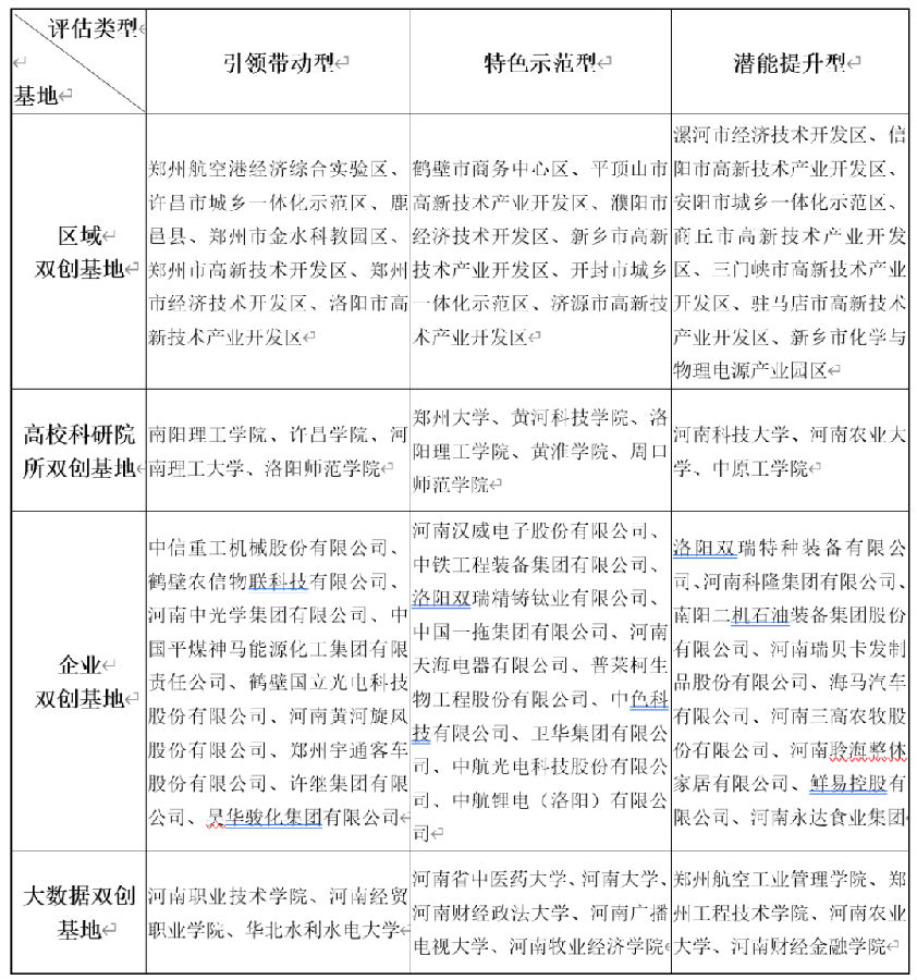
评估报告的主要撰写者之一、中国(河南)创新发展研究院产业发展研究部部长郭军峰从评估报告创作背景与框架结构、河南省双创示范基地提质增效的总体评估、河南省双创示范基地提质增效的思考和建议三个方面对评估报告进行了系统介绍。她表示,河南双创示范基地总体表现出以“四化”为导向释放提质增效动能、以“三融”为抓手发挥示范带动作用和以“两优”为支撑推动质量效能提升的基本特征。结合国务院办公厅和河南省政府办公厅出台的有关政策文件的要求,课题组通过实地调研和书面调研的了解分析比较,从“四化” “三融” “两优”的角度,把河南69个省级双创示范基地和4个国家级双创示范基地分为引领带动型、特色示范型和潜能提升型三类,其中引领带动型示范基地23家占比32%,特色示范型双创基地26家占比36%,潜能提升型示范基地23家占比32%。同时河南双创示范基地建设过程中也存在对建设目标的认识有偏差、建设支持政策精准性不足、建设发展动能相对缺乏、建设要素资源稀缺等问题。面对“三链”断裂风险增加、“六稳”“六保”新任务和“双循环”发展新格局,河南双创示范基地应有新担当、新作为,承担起打造更强劲的创新带动创业新动力、推动形成更加体系化的融通创新格局、形成更具活力的创新创业新生态、拓展创新创业开拓合作空间的新使命新任务。为此,河南双创示范基地还需在构建双创政策协同机制,释放双创示范基地政策红利、推动双创要素深度融合,激发双创示范基地发展动力、完善双创平台载体体系,催生双创示范基地发展动能、加强双创人才要素支撑,增强双创示范基地发展后劲、强化双创金融支撑能力,迸发双创示范基地发展活力、营造良好双创生态环境,提升双创示范基地效率效能等方面不断努力。


河南省发改委创新及高技术处王飞表示,对河南省双创示范基地的评估是河南省发改委的重要工作之一,通过评估报告的发布大家对双创的整体工作有了更清楚的认识,同时他还对研究院双创工作下一步的重点给出了建议和意见。



发布会上,来自全省社科界的其他专家学者,围绕河南双创示范基地建设面临的新环境新形势、肩负的新使命新任务、加快建立省级双创示范基地协同创新联盟、双创发展方向等问题展开讨论。

最后,9428cn太阳集团古天乐院长表示,此次发布会在全国双创活动周期间召开,具有特殊的意义和更广泛的影响力。通过对河南双创示范基地发展情况的宏观评估和对总体成效的整体把握,有利于总结经验、发现典型、查找问题,谋求更好地发展。大家要站在更高层次认识双创在当前应对疫情和双循环新格局下的特殊作用,结合河南省发改委的工作安排,更好地发挥智库在咨政建言、服务社会方面的作用。
(张志娟 刘晓)